OT-301 Position Sensing Amplifier. Plug-And-Play Convenience And Precision.

OT-301 Position Sensing Amplifier

The OT-301 Position Sensing Amplifier is the easiest, most precise way to process the current output from any position sensing detector (PSD) on the market.

Plug-And-Play... Out Of The Box.

truly plug-and-play, the OT-301 eliminates the hassle of having to design and build a custom amplification solution. Simply plug in the detector, switch on the power, and you're ready to go.

The benefit is greater convenience, efficiency and productivity... plus 100% compatibility with your future position sensing needs. The OT-301 pays for itself in no time.

Features

  • X, Y Analog Position Output Voltages
  • Sum Output
  • Wide Dynamic Range: 0.1 μA to 1.5 mA
  • DC to 15kHz
  • Compatible With All Position Sensing Detectors
  • Zero Offset/Nulling
  • Calibration Adjust
  • Automatic Detector Bias
  • Position Independent of Beam Intensity

Any Application... Any Detector.

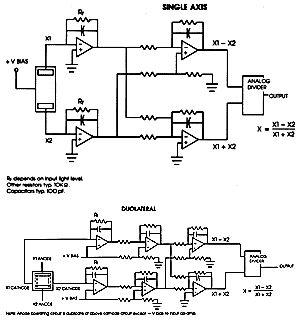
From laser beam alignment, to beam centering, to mirror stabilization, the OT-301 is ideal for one- and two-dimensional absolute optical positioning or precision centering and nulling requirements. Read the X-Y position output and SUM output from duolateral, tetralateral, single axis, quadrant and bi-cell PSDs.

Four transimpedance Amplifiers.

Four transimpedance amplifier channels and precision signal processing electronics deliver the performance necessary for close-tolerance angle, surface uniformity, flatness, parallelism and straightness measurement.

X, Y Analog Output That's Directly Proportional To Beam Position.

The photocurrent generated from the position sensing detector is processed by the four-channel amplifier system using a position sensing algorithm. The result is X and Y analog outputs that are directly proportional to beam position-independent of changes in beam intensity.

  • Universal PSD Compatibility
  • One-Dimensional PSD
  • Common Anode
  • Common Cathode
  • Two-Dimensional PSD
  • Duolateral
  • Tetralateral Common Anode
  • Tetralateral Common Cathode
  • Pin Cushion Tetralateral-Silicon or Germanium
  • Quad and Bi-Cell
  • Common Anode
  • Common Cathode

Six Gain Settings: 0.1 μA to 1.5 mA.

Six gain settings accommodate input current ranges from 0.1 μA to 1.5 mA with a frequency response to 15 kHz. A convenient ZERO adjust enables you to electronically move the zero to a relative position on the PSD. A CAL adjust allows calibration to absolute position.

Lifetime Warranty.

So reliable is the OT-301, we back it with a comprehensive lifetime warranty... at no additional charge.

Front Panel

Front Panel
Gain:transimpedance gain 4x103 V/A to 4x106 V/A
Input current range 0.1μA to 1.5mA.
On:Power on Indicator.
H:Input optical power exceeds range selected. X,Y Cal:Gain potentiometers to allow calibration of voltage output in terms of displacement (±10% of reading).
L:Input optical power lower than range selected. Set range switch at a position where both H/L indicators are off. X,Y ZERO:Enables the user to electronically move the zero to a relative position on the PSD (±1V each axis).
PSD:DB9 Position Sensing Detector Input.

Rear Panel

Front Panel
X Out:Normalized X axis output (± 10V). CAL/ZERO:CAL/ZERO "ON" allows use of the X, Y, Zero and X, Y CAL features. CAL/ZERO "OFF" disables these features.
Y Out:Normalized Y axis output (± 10V).
SUM:Total amplified detector output proportional to light intensity (0-6V). ON/OFF:Power ON/OFF.
Outout Compatibility Diagram

Specifications

transimpedance Gain (V/A) 4 x 103 to 4 x 106

Input Current Range 0.1 μ to 1.5 mA

Output Voltage

   Position X, Y ± 10V

   Sum 0 - 6V

Zero Offset (Offset Null) ± 1V Each Axis

Calibration Adjust ± 10% of reading

Detector Bias 0V ± 5V (depending on detector)

Linearity ± 0.1%

Frequency Response DC to 15 kHz (range dependent)

Gain-Bandwidth

G1 4 x 103 V/A 2.50 x 10-4 A/V 15 kHz

G2 1.6 x 104 V/A 6.25 x 10-5 A/V 15 kHz

G3 6.4 x 104 V/A 1.56 x 10-5 A/V 5 kHz

G4 2.56 x 105 V/A 3.90 x 10-6 A/V 1.25 kHz

G5 1.024 x 106 V/A 9.77 x 10-7 A/V 310 Hz

G6 4 x 106 V/A 2.50 x 10-7 A/V 80 Hz

ot301-e

Output Connectors BNC

Input Connector 9 Pin D Sub (DB9)

Power Requirement± 12V DC @ 300mA (AC Adapter)

Dimensions 1.5 x 5.5 x 6.00 inches (H x W x D)